您好,歡迎訪問山東大禹水務建設集團有限公司官方網站!
全國服務熱線:0531-58256015
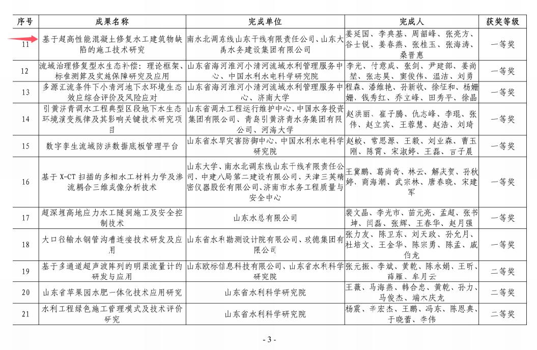
近日,山東水利學會公布了2024年度齊魯水利科學技術獎獲獎名單。集團公司“河道底泥綜合利用技術研究”和“基于超高性能混凝土修復水工建筑物缺陷的施工技術研究”兩項成果榮獲科技進步一等獎。
“河道底泥綜合利用技術研究項目”聚焦河湖生態治理,運用科學手段實現底泥的資源化、無害化處理,為改善水環境、提升水體自凈能力提供了堅實的技術支撐。“基于超高性能混凝土修復水工建筑物缺陷的施工技術研究”針對水工建筑物老化、損傷等問題,研發出高效修復工藝,顯著提升了工程的耐久性與安全性,具有良好的推廣應用價值。這兩項成果均圍繞水利工程中的環保治理與高效修復關鍵技術展開,充分體現了集團公司在綠色施工、資源循環利用、新材料應用等方面的深入探索與實踐成效。
集團公司始終秉持以科技創新驅動高質量發展的理念,積極參與省級重大水利科研項目,推動科技成果轉化與應用。下一步,集團公司將繼續深化與高校、科研院所及行業伙伴的合作,持續加大研發投入,力促更多水利關鍵技術實現突破與產業化應用,為山東省水利現代化建設貢獻更多“大禹力量”。

供稿人:陳佳榮
責任編輯:孟曉彤